(BatchBALD & Stochastic Batch Acquisition)
\[ \require{mathtools} \DeclareMathOperator{\opExpectation}{\mathbb{E}} \newcommand{\E}[2]{\opExpectation_{#1} \left [ #2 \right ]} \newcommand{\simpleE}[1]{\opExpectation_{#1}} \newcommand{\implicitE}[1]{\opExpectation \left [ #1 \right ]} \DeclareMathOperator{\opVar}{\mathrm{Var}} \newcommand{\Var}[2]{\opVar_{#1} \left [ #2 \right ]} \newcommand{\implicitVar}[1]{\opVar \left [ #1 \right ]} \newcommand\MidSymbol[1][]{% \:#1\:} \newcommand{\given}{\MidSymbol[\vert]} \DeclareMathOperator{\opmus}{\mu^*} \newcommand{\IMof}[1]{\opmus[#1]} \DeclareMathOperator{\opInformationContent}{H} \newcommand{\ICof}[1]{\opInformationContent[#1]} \newcommand{\xICof}[1]{\opInformationContent(#1)} \newcommand{\sicof}[1]{h(#1)} \DeclareMathOperator{\opEntropy}{H} \newcommand{\Hof}[1]{\opEntropy[#1]} \newcommand{\xHof}[1]{\opEntropy(#1)} \DeclareMathOperator{\opMI}{I} \newcommand{\MIof}[1]{\opMI[#1]} \DeclareMathOperator{\opTC}{TC} \newcommand{\TCof}[1]{\opTC[#1]} \newcommand{\CrossEntropy}[2]{\opEntropy(#1 \MidSymbol[\Vert] #2)} \DeclareMathOperator{\opKale}{D_\mathrm{KL}} \newcommand{\Kale}[2]{\opKale(#1 \MidSymbol[\Vert] #2)} \DeclareMathOperator{\opJSD}{D_\mathrm{JSD}} \newcommand{\JSD}[2]{\opJSD(#1 \MidSymbol[\Vert] #2)} \DeclareMathOperator{\opp}{p} \newcommand{\pof}[1]{\opp(#1)} \newcommand{\pcof}[2]{\opp_{#1}(#2)} \newcommand{\hpcof}[2]{\hat\opp_{#1}(#2)} \DeclareMathOperator{\opq}{q} \newcommand{\qof}[1]{\opq(#1)} \newcommand{\qcof}[2]{\opq_{#1}(#2)} \newcommand{\varHof}[2]{\opEntropy_{#1}[#2]} \newcommand{\xvarHof}[2]{\opEntropy_{#1}(#2)} \newcommand{\varMIof}[2]{\opMI_{#1}[#2]} \DeclareMathOperator{\opf}{f} \newcommand{\fof}[1]{\opf(#1)} \newcommand{\indep}{\perp\!\!\!\!\perp} \newcommand{\Y}{Y} \newcommand{\y}{y} \newcommand{\X}{\boldsymbol{X}} \newcommand{\x}{\boldsymbol{x}} \newcommand{\w}{\boldsymbol{\theta}} \newcommand{\W}{\boldsymbol{\Theta}} \newcommand{\wstar}{\boldsymbol{\theta^*}} \newcommand{\D}{\mathcal{D}} \newcommand{\HofHessian}[1]{\opEntropy''[#1]} \newcommand{\specialHofHessian}[2]{\opEntropy''_{#1}[#2]} \newcommand{\HofJacobian}[1]{\opEntropy'[#1]} \newcommand{\specialHofJacobian}[2]{\opEntropy'_{#1}[#2]} \newcommand{\indicator}[1]{\mathbb{1}\left[#1\right]} \]
Real-World Impact
After this lecture, you’ll be able to:
Warning
Batch acquisition is NOT:
def naive_batch_acquisition(pool_set, batch_size, model):
# Score all points independently
scores = []
for x in pool_set:
score = acquisition_function(x, model)
scores.append((x, score))
# Sort by score and take top-k
scores.sort(key=lambda x: x[1], reverse=True)
selected = [x for x,_ in scores[:batch_size]]
return selectedConsider MNIST digits:
Note
For random variables \(\Y\) (labels) and \(\W\) (model parameters):
\[ \MIof{\Y; \W \given \x, \D} = \Hof{\Y \given \x, \D} - \E{\pof{\w \given \D}}{\Hof{\Y \given \x, \w}} \]
Note
This measures how much knowing the model parameters reduces our uncertainty about labels
Let \(\mathcal{A}_k\) be a batch of \(k\) points.
Taking the top-k points by score is equivalent to:
\[ \arg \max_{\mathcal{A}_k \subseteq \mathcal{P}, |\mathcal{A}_k| = k} \sum_{x \in \mathcal{A}_k} \MIof{\Y; \W \given x, \D} \]
Key Insight
This shows why Top-K fails: it assumes information from each point adds independently!
\[ \sum_{x \in \mathcal{A}_k} \MIof{\Y; \W \given x, \D} \]
How can we avoid double-counting information?
We want:
\[ \IMof{\W \cap (\cup_{x \in \mathcal{A}_k} \Y \given \x)} \]
\[ \IMof{\W \cap (\cup_{x \in \mathcal{A}_k} \Y \given \x)} \]
\[ \implies \equiv \MIof{\Y_1, .., \Y_k; \W \given \x_1, .., \x_k, \D}. \]
Definition 1 (BatchBALD) BatchBALD is the mutual information between the model parameters and the joint predictions of a batch of points:
\[ \MIof{\Y_1, .., \Y_k; \W \given \x_1, .., \x_k, \D} \]
\[\arg \max_{\mathcal{A}_k \subseteq \mathcal{P}, |\mathcal{A}_k| = k} \MIof{\Y_1, .., \Y_k; \W \given \x_1, .., \x_k, \D}\]
Problem: combinatorial search over all subsets!
🙀😱
What’s a cheap way to find a batch?
def greedy_batch_acquisition(pool_set, k, acquisition_fn):
batch = []
remaining = set(pool_set)
for _ in range(k):
# Find point that maximizes marginal gain
best_x = max(remaining,
key=lambda x: acquisition_fn(batch + [x]))
batch.append(best_x)
remaining.remove(best_x)
return batchKey Properties
It actually works well in practice and achieves approximately a \[ 1-\frac{1}{e} \approx 0.63 \] approximation ratio of the optimal batch!
Greedy optimization of submodular functions yields a \[ 1-\frac{1}{e} \approx 0.63 \] approximation of the optimum!
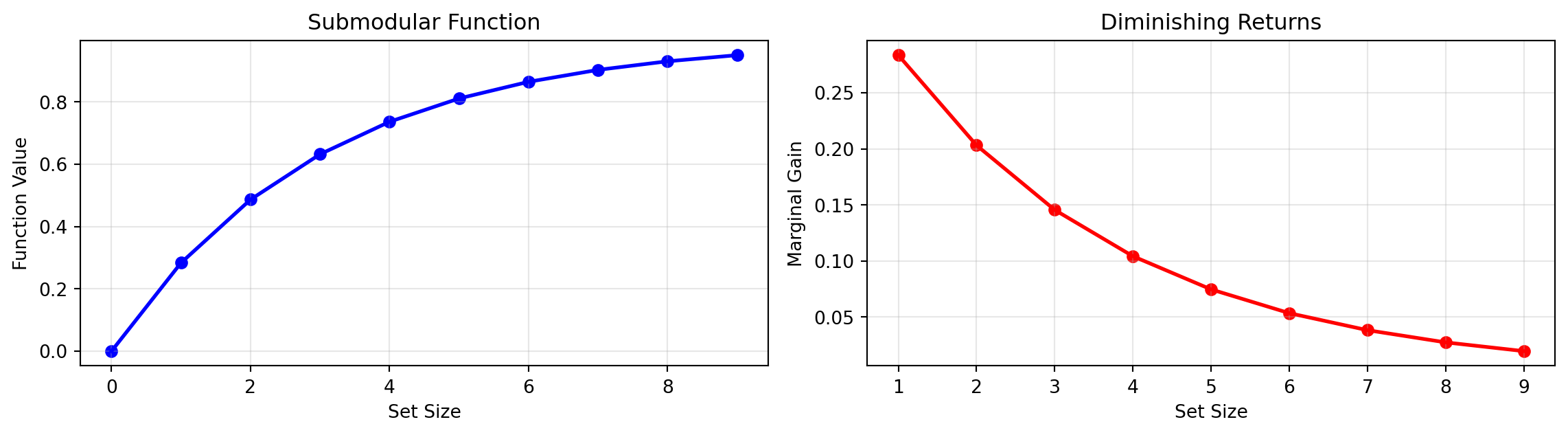
Submodularity captures “diminishing returns”:
Adding elements to larger sets gives less benefit

Left: Total value increases sublinearly
Right: Marginal gain decreases with set size
Nemhauser, Wolsey, and Fisher (1978):
Definition 2 A set function \(f\) is submodular when \(\forall A, B\):
\[ f(A \cup B) + f(A \cap B) \leq f(A) + f(B). \]
Intuitively:
Theorem 1 For \(X\) and \(Y_1 \subseteq Y_2\), such that \(X\) and \(Y_2\) are disjoint (\(X \cap Y_2 = \emptyset\)), \(f\) is submodular iff:
\[ f(X \cup Y_2) - f(Y_2) \leq f(X \cup Y_1) - f(Y_1). \]
If we define the marginal gain of adding \(X\) to \(Y\):
\[ \Delta(X \given Y) \coloneqq f(X \cup Y) - f(Y), \]
then this is equivalent to:
\[ \Delta(X \given Y_1) \leq \Delta(X \given Y_2). \]
Proof (Formal Definition \(\implies\) Intuitive Definition).
Assume \(f\) is submodular as per the formal definition:
\[ f(A \cup B) + f(A \cap B) \leq f(A) + f(B). \]
For \(X\) and \(Y_1 \subseteq Y_2\), such that \(X\) and \(Y_2\) are disjoint (\(X \cap Y_2 = \emptyset\)), let:
Given that \(Y_1 \subseteq Y_2\) and \(X \cap Y_2 = \emptyset\), we have:
Starting from the formal submodular inequality:
\[ \begin{aligned} f(A \cup B) + f(A \cap B) &\leq f(A) + f(B) \\ \iff f(X \cup Y_2) + f(Y_1) &\leq f(X \cup Y_1) + f(Y_2) \\ \iff f(X \cup Y_2) - f(Y_2) &\leq f(X \cup Y_1) - f(Y_1). \end{aligned} \]
This matches the intuitive definition. \(\square\)
Proof (Intuitive Definition \(\implies\) Formal Definition).
Assume \(f\) satisfies the intuitive definition:
\[ f(X \cup Y_2) - f(Y_2) \leq f(X \cup Y_1) - f(Y_1), \]
for all \(X\) and \(Y_1 \subseteq Y_2\), such that \(X\) and \(Y_2\) are disjoint (\(X \cap Y_2 = \emptyset\)).
Let’s consider arbitrary sets \(A\) and \(B\). Define:
Now compute:
Observe that:
Thus, the intuitive definition implies:
\[ \begin{aligned} f(X \cup Y_2) - f(Y_2) &\leq f(X \cup Y_1) - f(Y_1) \\ \iff f(A \cup B) - f(B) &\leq f(A) - f(A \cap B) \\ \iff f(A \cup B) + f(A \cap B) &\leq f(A) + f(B). \end{aligned} \]
This matches the formal definition. \(\square\)
But wait, there is more—we can simplify this further:
Theorem 2 For any \(Y_1 \subseteq Y_2\) and \(e \notin Y_2\), \(f\) is submodular iff:
\[ f(Y_2 \cup \{e\}) - f(Y_2) \leq f(Y_1 \cup \{e\}) - f(Y_1). \]
That is:
\[ \Delta(e \given X) \leq \Delta(e \given Y). \]
\(\implies\) follows immediately from the previous definition.
\(\impliedby\):
We assume that for any \(Y_1 \subseteq Y_2\) and \(e \notin Y_2\):
\[ \Delta(e \given Y_2) \leq \Delta(e \given Y_1). \]
For \(X\) and \(Y_1 \subseteq Y_2\), such that \(X\) and \(Y_2\) are disjoint (\(X \cap Y_2 = \emptyset\)), let:
\[ \begin{aligned} S &\coloneqq Y_2 \setminus Y_1, \\ S &\coloneqq \{s_1, \ldots, s_n\}, \\ S_k &\coloneqq \{s_1, \ldots, s_k\} \subseteq S. \end{aligned} \]
For all \(k\), we have:
\[ \begin{aligned} \Delta(s_k \given X \cup Y_1 \cup S_{k-1}) &\leq \Delta(s_k \given Y_1 \cup S_{k-1}), \end{aligned} \]
as \(Y_1 \cup S_{k-1} \subseteq X \cup Y_1 \cup S_{k-1}\).
Using telescoping, we get:
\[ \begin{aligned} \sum_{k=1}^{n} \Delta(s_k \given X \cup Y_1 \cup S_{k-1}) &\leq \sum_{k=1}^{n} \Delta(s_k \given Y_1 \cup S_{k-1}) \\ \iff \sum_{k=1}^{n} f(X \cup Y_1 \cup S_{k-1} \cup \{s_k\}) &\\ - f(X \cup Y_1 \cup S_{k-1}) &\leq \sum_{k=1}^{n} f(Y_1 \cup S_{k-1} \cup \{s_k\}) \\ &\hphantom{\leq} - f(Y_1 \cup S_{k-1}) \\ \iff \sum_{k=1}^{n} f(X \cup Y_1 \cup S_{k}) &\\ - f(X \cup Y_1 \cup S_{k-1}) &\leq \sum_{k=1}^{n} f(Y_1 \cup S_{k}) \\ & \hphantom{\leq} - f(Y_1 \cup S_{k-1}) \\ \iff f(X \cup Y_1 \cup S) &\\ - f(X \cup Y_1) &\leq f(Y_1 \cup S) - f(Y_1) \\ \iff f(X \cup Y_2) &\\ - f(X \cup Y_1) &\leq f(Y_2) - f(Y_1), \end{aligned} \]
where we have used that \(Y_2 = Y_1 \cup S \leftrightarrow S = Y_2 \setminus Y_1\).
Rearranging, we get:
\[ f(X \cup Y_2) - f(Y_2) \leq f(X \cup Y_1) - f(Y_1). \]
\(\square\)
This characterizes submodularity in terms of marginal gains:
\[ \begin{aligned} f &\text{ is submodular} \\ \iff f(A \cup B) + f(A \cap B) &\leq f(A) + f(B) \\ \iff \Delta(X \given Y_2) &\leq \Delta(X \given Y_1) \\ \iff \Delta(e \given Y_2) &\leq \Delta(e \given Y_1). \end{aligned} \]
for \(Y_1 \subseteq Y_2\) and \(e \notin Y_2\) and \(X \cap Y_2 = \emptyset\).
Theorem 3 For a monotone submodular function \(f\) with \(f(\emptyset) = 0\), the greedy algorithm achieves at least:
\[ f(\mathcal{A}_k^{\text{greedy}}) \geq \left(1 - \frac{1}{e}\right) f(\mathcal{A}_k^*) \]
where \(\mathcal{A}_k^*\) is the optimal set of size \(k\).
Definition 3 A set function \(f: 2^V \rightarrow \mathbb{R}\) is monotone if for all \(A \subseteq B \subseteq V\):
\[ f(A) \leq f(B) \]
Common Confusion
Submodularity: diminishing returns
Monotonicity: always increasing
Both needed for greedy guarantees!


Let \(f: 2^{\mathcal{V}} \rightarrow \mathbb{R}_{\geq 0}\) be a monotone (i.e., \(f(A) \leq f(B)\) whenever \(A \subseteq B\)), and submodular function with \(f(\emptyset) = 0\) defined over a finite ground set \(\mathcal{V}\).
Our goal is to select a subset \(S \subseteq \mathcal{V}\) of size \(k\) that maximizes \(f(S)\):
\[ S^* = \arg\max_{|S| \leq k} f(S). \]
The greedy algorithm constructs a set \(S_{\text{greedy}}\) by starting with \(S_0 = \emptyset\) and iteratively adding elements:
\[ S_{i} = S_{i-1} \cup \{ e_i \}, \]
where \(e_i\) is chosen to maximize the marginal gain:
\[ \begin{aligned} e_i &\coloneqq \arg\max_{e \in \mathcal{V} \setminus S_{i-1}} \left[ f(S_{i-1} \cup \{ e \}) - f(S_{i-1}) \right] \\ &= \arg\max_{e \in \mathcal{V} \setminus S_{i-1}} \Delta(e \mid S_{i-1}). \end{aligned} \]
We will show that:
\[ f(S_{\text{greedy}}) \geq \left( 1 - \frac{1}{e} \right) f(S^*). \]
Marginal Gain: The benefit of adding an element \(e\) to a set \(A\):
\[ \Delta(e \mid A) \coloneqq f(A \cup \{ e \}) - f(A). \]
Submodularity: Diminishing returns property, i.e., for \(A \subseteq B\), we have:
\[ \Delta(e \mid A) \geq \Delta(e \mid B). \]
Bounding the Marginal Gain
At each iteration \(i\):
\[ \Delta(e_i \mid S_{i-1}) \geq \frac{1}{k} \left[ f(S^*) - f(S_{i-1}) \right]. \]
Recursive Inequality
Update the function value:
\[ f(S_i) \geq f(S_{i-1}) + \frac{1}{k} \left[ f(S^*) - f(S_{i-1}) \right]. \]
Unfolding the Recursion
After \(k\) iterations:
\[ f(S_{\text{greedy}}) \geq \left( 1 - \left( 1 - \frac{1}{k} \right)^k \right) f(S^*). \]
Limit Evaluation
As \(k\) increases:
\[ \left( 1 - \frac{1}{k} \right)^k \leq \frac{1}{e}, \]
so:
\[ f(S_{\text{greedy}}) \geq \left( 1 - \frac{1}{e} \right) f(S^*). \]
At iteration \(i\), consider the optimal set \(S^*\) and the current greedy set \(S_{i-1}\).
Define \(R \coloneqq S^* \setminus S_{i-1}\).
Since \(|S^*| = k\), we have \(|R| \leq k\).
By submodularity and the fact that \(f\) is monotone:
\[ \begin{align*} f(S^*) - f(S_{i-1}) &\leq f(S_{i-1} \cup R) - f(S_{i-1}) \\ &\leq \sum_{e \in R} \Delta(e \mid S_{i-1}). \end{align*} \tag{1}\]
Explanation:
First inequality from monotonicity.
Second inequality from submodularity after telescoping:
\[ \begin{aligned} &f(S_{i-1} \cup R) - f(S_{i-1}) \\ &\quad = \sum_{i=1}^{|R|} f(S_{i-1} \cup \{r_1, \ldots, r_i\}) \\ &\quad \phantom{= \sum} - f(S_{i-1} \cup \{r_1, \ldots, r_{i-1}\}) \\ &\quad = \sum_{i=1}^{|R|} \Delta(r_i \mid S_{i-1} \cup \{r_1, \ldots, r_{i-1}\}) \\ &\quad \leq \sum_{i=1}^{|R|} \Delta(r_i \mid S_{i-1})\\ &\quad = \sum_{e \in R} \Delta(e \mid S_{i-1}). \end{aligned} \]
Since the greedy choice \(e_i\) maximizes \(\Delta(e \mid S_{i-1})\):
\[ \begin{aligned} \Delta(e_i \mid S_{i-1}) &\geq \frac{1}{|R|} \sum_{e \in R} \Delta(e \mid S_{i-1}) \\ &\geq \frac{1}{k} \left[ f(S^*) - f(S_{i-1}) \right]. \end{aligned} \]
Explanation:
First inequality from maximality:
\[ \Delta(e_i \mid S_{i-1}) \geq \Delta(e \mid S_{i-1}), \]
and summing over all \(e \in R\):
\[ |R| \Delta(e_i \mid S_{i-1}) \geq \sum_{e \in R} \Delta(e \mid S_{i-1}). \]
Second inequality follows from \(|R| \leq k\) and Equation 1 above.
From the above bound:
\[ \begin{align*} f(S_i) &= f(S_{i-1}) + \Delta(e_i \mid S_{i-1}) \\ &\geq f(S_{i-1}) + \frac{1}{k} \left[ f(S^*) - f(S_{i-1}) \right] \\ &= \left( 1 - \frac{1}{k} \right) f(S_{i-1}) + \frac{1}{k} f(S^*). \end{align*} \]
Define \(\gamma_i \coloneqq f(S^*) - f(S_i)\).
Then:
\[ \gamma_i \leq \left( 1 - \frac{1}{k} \right) \gamma_{i-1}. \]
Note
Explanation:
We subtract the previous inequality
\[ f(S_i) \geq \left( 1 - \frac{1}{k} \right) f(S_{i-1}) + \frac{1}{k} f(S^*) \]
from \(f(S^*)\)
which yields:
\[ \begin{aligned} &f(S^*) - f(S_i) \\ &\quad \leq f(S^*) - \left[ \left( 1 - \frac{1}{k} \right) f(S_{i-1}) + \frac{1}{k} f(S^*) \right] \\ &\quad = \left( 1 - \frac{1}{k} \right) \left[ f(S^*) - f(S_{i-1}) \right]. \end{aligned} \]
which is just the definition of \(\gamma_i\) on the LHS and \(\gamma_{i-1}\) on the RHS:
\[ \gamma_i \leq \left( 1 - \frac{1}{k} \right) \gamma_{i-1}. \]
By iterating this inequality:
\[ \gamma_k \leq \left( 1 - \frac{1}{k} \right)^k f(S^*). \]
Explanation:
We start with
\[ \gamma_0 = f(S^*) - f(S_0) = f(S^*), \]
as \(f(S_0) = f(\emptyset) = 0\).
Then we apply the inequality \(\gamma_i \leq \left( 1 - \frac{1}{k} \right) \gamma_{i-1}\) iteratively to obtain:
\[ \begin{aligned} \gamma_k &\leq \left( 1 - \frac{1}{k} \right) \left( 1 - \frac{1}{k} \right) \cdots \left( 1 - \frac{1}{k} \right) \gamma_0 \\ &= \left( 1 - \frac{1}{k} \right)^k \gamma_0. \end{aligned} \]
Thus, the greedy solution satisfies:
\[ \begin{aligned} f(S_{\text{greedy}}) &= f(S_k) \\ &= f(S^*) - \gamma_k \\ &\geq f(S^*) \left( 1 - \left( 1 - \frac{1}{k} \right)^k \right). \end{aligned} \]
Explanation:
We start with \(\gamma_k = f(S^*) - f(S_k)\).
Then we apply the itereated inequality to obtain:
\[ \begin{aligned} f(S^*) - \gamma_k &\geq f(S^*) - \left( 1 - \frac{1}{k} \right)^k f(S^*) \\ &= f(S^*) \left( 1 - \left( 1 - \frac{1}{k} \right)^k \right). \end{aligned} \]
Remembering that:
\[ \lim_{k \rightarrow \infty} \left( 1 - \frac{1}{k} \right)^k = \frac{1}{e}, \]
and that:
\[ \left( 1 - \frac{1}{k} \right)^k < \frac{1}{e}, \]
we conclude:
\[ \begin{aligned} f(S_{\text{greedy}}) &\geq \left( 1 - \left( 1 - \frac{1}{k} \right)^k \right) f(S^*) \\ &\geq \left( 1 - \frac{1}{e} \right) f(S^*). \end{aligned} \] \(\square\)
The greedy algorithm provides a \(\left( 1 - \frac{1}{e} \right)\)-approximation to the optimal solution when maximizing a non-negative, monotone, submodular function under a cardinality constraint.
This result is significant because it guarantees that the greedy approach to batch acquisition in settings like active learning will achieve near-optimal utility, ensuring efficient use of resources.
Set
\[ f({\x_1, \ldots, \x_k}) \coloneqq \MIof{\Y_1, \ldots, \Y_k; \W \given \x_1, \ldots, \x_k}. \]
Show:
For this definition of \(f\), the marginal gain is:
\[ \begin{aligned} \Delta(x_e \mid \x_1, .., \x_k) &= f(\{ \x_1, .., \x_k, \x_e \}) - f(\{ \x_1, .., \x_k \}) \\ &= \MIof{\Y_e, \Y_1, .., \Y_k; \W \given \x_e, \x_1, .., \x_k} \\ &\quad - \MIof{\Y_1, .., \Y_k; \W \given \x_1, .., \x_k} \\ &= \MIof{\Y_e; \W \given \x_e, \Y_1, \x_1, .., \Y_k, \x_k} \\ \end{aligned} \]
Convince yourself that:
\[ \MIof{A, B; \W \given C} = \MIof{A; \W \given C} + \MIof{B; \W \given A, C}. \]
And then:
\[ \MIof{B; \W \given A, C} = \MIof{A, B; \W \given C} - \MIof{A; \W \given C}. \] \(\square\)
\[ f(\emptyset) = \MIof{ \emptyset; \W} = 0. \] \(\square\)
Show that for \(A \subseteq B\):
\[ f(A) \leq f(B). \]
Proof.
For \(x_1, .., x_n \in \mathcal{P}\) and \(1 \le k \le n, k \in \mathbb{N}\):
\[ \begin{aligned} &f(\{ \x_1, .., \x_k \}) \\ &\quad \leq f(\{ \x_1, .., \x_n \}) \\ \iff &\MIof{\Y_1, .., \Y_k; \W \given \x_1, .., \x_k} \\ &\quad \leq \MIof{\Y_1, .., \Y_{n}; \W \given \x_1, .., \x_{n}} \\ \iff &\Hof{\W} - \Hof{\W \given \Y_1, .., \Y_k, \x_1, .., \x_k} \\ &\quad \leq \Hof{\W} - \Hof{\W \given \Y_1, .., \Y_{n}, \x_1, .., \x_{n}} \\ \iff &\Hof{\W \given \Y_1, .., \Y_k, \x_1, .., \x_k} \\ &\quad \geq \Hof{\W \given \Y_1, .., \Y_{n}, \x_1, .., \x_{n}}. \end{aligned} \]
Conditioning reduces entropy.
Thus, \(f\) is monotone. \(\square\)
We notice that
\[ \begin{aligned} &f(\{ \x_1, .., \x_k \}) \leq f(\{ \x_1, .., \x_n \}) \\ \iff &0 \leq \Delta(\x_{k+1}, .., \x_n \mid \x_1, .., \x_k) \\ \iff &0 \leq \MIof{\Y_{k+1}, .., \Y_n; \W \given \x_{k+1}, .., \x_n, \Y_1, .., \Y_k, \x_1, .., \x_k}, \end{aligned} \]
which is true as pairwise mutual information is non-negative. \(\square\)
For \(X\) and \(Y_1 \subseteq Y_2\) with \(X \cap Y_2 = \emptyset\), we need to show:
\[ \Delta(X \given Y_2) \leq \Delta(X \given Y_1). \]
Notation: We rename these to \(A\) and \(B_1 \subseteq B_2\) to avoid confusing with the random variables \(\X\) and \(\Y\). We drop the conditioning on \(\x\) and only write the \(\Y\) to save space.
We need to show:
\[ \MIof{\Y_{A} ; \W \given \Y_{B_2}} \leq \MIof{\Y_{A} ; \W \given \Y_{B_1}}. \]
Let:
\[ S \coloneqq B_2 \setminus B_1. \]
We can rewrite this as:
\[ \begin{aligned} &\MIof{\Y_{A} ; \W \given \Y_{B_1}} - \MIof{\Y_{A} ; \W \given \Y_{B_2}} \geq 0 \\ \iff &\MIof{\Y_{A} ; \W \given \Y_{B_1}} - \MIof{\Y_{A} ; \W \given \Y_{B_1}, \Y_{S}} \geq 0 \\ \iff &\MIof{\Y_{A} ; \W ; \Y_S \given \Y_{B_1}} \geq 0. \end{aligned} \]
Using the symmetry of the mutual information:
\[ \begin{aligned} 0 &\leq \MIof{\Y_{A} ; \W ; \Y_S \given \Y_{B_1}} \\ &= \MIof{\Y_{A} ; \Y_S; \W \given \Y_{B_1}} \\ &= \MIof{\Y_{A} ; \Y_S \given \W, \Y_{B_1}} - \MIof{\Y_{A} ; \Y_S \given \W, \Y_{B_1}} \\ &= \MIof{\Y_{A} ; \Y_S \given \W, \Y_{B_1}} \ge 0, \end{aligned} \]
because \(\MIof{\Y_{A} ; \Y_S \given \W, \Y_{B_1}} = 0\) and the pairwise mutual information is non-negative.
\(\MIof{\Y_{A} ; \Y_S \given \W, \Y_{B_1}} = 0\) because:
Recall that our probabilistic model is
\[ \pof{\y_1, .., \y_n, \w \given \x_1, .., \x_n} = \pof{\w} \prod_{i=1}^n \pof{\y_i \given \w, \x_i}. \]
Thus, for all \(i \not=j\): \[ \Y_i \indep \Y_j \given \W, \x_i, \x_j. \]
Thus, \(f\) is submodular. \(\square\)
\(f\) is submodular and monotone, that is
\[ f_{\text{BatchBALD}}({\x_1, \ldots, \x_k}) \coloneqq \MIof{\Y_1, \ldots, \Y_k; \W \given \x_1, \ldots, \x_k}. \]
Note
BatchBALD is submodular, allowing efficient computation despite the combinatorial nature of batch selection
Given \(x_1, \ldots, x_{i-1}\), at each step we find the point \(x_i\) that maximizes:
\[ f_{\text{BatchBALD}}({\x_1, \ldots, \x_{i-1}, x_i}). \]
The first \({\x_1, \ldots, \x_{i-1}}\) are already selected and thus fixed.
We can just as well maximize the marginal gain:
\[ \Delta(x \given x_1, \ldots, x_{i-1}) = \MIof{\Y; \W \given x, \Y_1, \x_1, \ldots, \Y_{i-1}, \x_{i-1}}. \]
At each step, we thus maximize the EIG conditioned on the other selected points in expectation (we don’t know the actual labels so we use the predictive distribution and take expectations wrt. the labels!).
Performance Gains
Given some samples \(\w_1\), …, \(\w_k\), we need to compute:
\[ \MIof{\Y_1, \ldots, \Y_n; \W \given \x_1, \ldots, \x_n}. \]
Because predictions are independent given the weights, we have:
\[ \begin{aligned} \MIof{\Y_1, .., \Y_n; \W \given \x_1, .., \x_n} &= \Hof{\Y_1, .., \Y_n} - \Hof{\Y_1, .., \Y_n \given \W, \x_1, .., \x_n} \\ &= \Hof{\Y_1, .., \Y_n \given \x_1, .., \x_n} - \sum_{i=1}^k \Hof{\Y_i \given \x_i, \W}. \end{aligned} \]
We can precompute \(\Hof{\Y_i \given \x_i, \W}\) for samples in the pool set and reuse these values throughout during the greedy selection process.
\(\Hof{\Y_1, .., \Y_k \given \x_1, .., \x_n}\) is more challenging:
\[ \begin{aligned} \pof{\y_1, .., \y_n \given \x_1, .., \x_n} &= \E{\pof{\w}}{\pof{\y_1, .., \y_n \given \x_1, .., \x_n, \w}} \\ &\approx \frac{1}{k} \sum_{i=1}^k \pof{\y_1, .., \y_n \given \x_1, .., \x_n, \w_i} \\ &= \frac{1}{k} \sum_{i=1}^k \prod_{j=1}^n \pof{\y_j \given \x_j, \w_i}. \end{aligned} \]
And then:
\[ \Hof{\Y_1, .., \Y_k \given \x_1, .., \x_n} = \sum_{y_1, .., y_n} -\pof{y_1, .., y_n \given \x_1, .., \x_n} \ln \pof{y_1, .., y_n \given \x_1, .., \x_n}. \]
What is the challenge with this?
To reduce the complexity of the outer sum, we can sample \(\y_1, .., \y_n \sim \pof{\y_1, .., \y_n \given \x_1, .., \x_n}\) and to compute an estimate.
But this does not work well in practice. 😢
Thus,
\[ n \le 7. \]
is a common choice for BatchBALD.
(\(\implies\) stochastic sampling instead of deterministic!)
How do we sample \(\pof{\y_1, .., \y_n \given \x_1, .., \x_n, \w_i}\)?
Dropout masks change on every call to the model ⚡️
We cannot compute the joint distributions with different masks (parameter samples) for different points:

Inconsistent parameter samples cannot capture correlations between points!
Cheap & Easy?
BUT:
⏭️
Implement custom MC dropout that samples fixed dropout masks once when we enter model.eval() and then reuses them for all points.
We always sample multiple masks in batch to speed up sampling:
TensorType[n_samples, n_inputs, n_classes]
class ConsistentMCDropout(nn.Module):
"""Consistent MC Dropout layer that reuses masks during evaluation."""
def __init__(self, p: float = 0.5):
super().__init__()
self.p = p
self.mask = None
self.training = True
def forward(self, x: torch.Tensor) -> torch.Tensor:
if self.training:
# Standard training behavior
return F.dropout(x, self.p, self.training)
if self.mask is None:
# Generate mask for all MC samples at once
# Shape: [n_samples, *x.shape[1:]]
self.mask = (torch.rand(x.shape, device=x.device) > self.p).float() / (1 - self.p)
return x * self.mask
class ConsistentMCModel(nn.Module):
"""Wrapper for models to enable consistent MC dropout sampling."""
def __init__(self, base_model: nn.Module):
super().__init__()
self.base_model = base_model
self.n_samples = 1
self._replace_dropouts()
@classmethod
def _module_replace_dropout(cls, module):
for name, child in module.named_children():
if isinstance(child, nn.Dropout):
setattr(module, name, ConsistentMCDropout(child.p))
else:
cls._module_replace_dropout(child)
def _replace_dropouts(self):
"""Replace all nn.Dropout with ConsistentMCDropout."""
self._module_replace_dropout(self.base_model)
def reset_masks(self):
"""Reset stored masks."""
for module in self.modules():
if isinstance(module, ConsistentMCDropout):
module.mask = None
def eval(self):
"""Set evaluation mode and prepare for MC sampling."""
super().eval()
self.reset_masks()
return self
def forward(self, x: torch.Tensor) -> torch.Tensor:
"""Forward pass with optional MC samples."""
if self.training:
return self.base_model(x)
# Expand input for MC samples
# Shape: [batch_size, ...] -> [n_samples, batch_size, ...]
x_expanded = x.unsqueeze(0).expand(self.n_samples, *x.shape)
# Get predictions for all samples
with torch.no_grad():
outputs = self.base_model(x_expanded)
return outputs # Shape: [n_samples, batch_size, n_classes]
# Usage example:
def get_consistent_mc_predictions(
model: ConsistentMCModel,
x: torch.Tensor,
n_samples: int = 100
) -> torch.Tensor:
"""Get consistent MC dropout predictions."""
model.n_samples = n_samples
model.eval()
with torch.no_grad():
predictions = model(x) # [n_samples, batch_size, n_classes]
return predictionsdef compute_batch_joint_entropy_matmul(
fixed_log_probs: torch.Tensor, # [n_samples, B, n_classes]
pool_log_probs: torch.Tensor, # [n_samples, pool_size, n_classes]
n_classes: int = 10
) -> torch.Tensor:
"""Compute joint entropy using matrix multiplication.
Args:
fixed_log_probs: Predictions for fixed batch [n_samples, B, n_classes]
pool_log_probs: Predictions for pool points [n_samples, pool_size, n_classes]
n_classes: Number of classes
Returns:
Joint entropies [pool_size]
"""
n_samples = fixed_log_probs.shape[0]
batch_size = fixed_log_probs.shape[1]
pool_size = pool_log_probs.shape[1]
assert fixed_log_probs.shape[0] == pool_log_probs.shape[0]
assert fixed_log_probs.shape[2] == pool_log_probs.shape[2]
assert fixed_log_probs.device == pool_log_probs.device
# Convert pool logits to probabilities
pool_probs = pool_log_probs.exp() # [n_samples, pool_size, n_classes]
# Generate combinations using meshgrid
combinations = torch.stack(
torch.meshgrid(*[torch.arange(n_classes) for _ in range(batch_size)]),
dim=-1
).reshape(-1, batch_size) # [n_classes^B, B]
# Gather probabilities for fixed batch
# Shape: [n_samples, n_classes^B, B]
gathered_preds = fixed_log_probs[:, None, :, :].expand(
n_samples, len(combinations), batch_size, n_classes
).gather(-1, combinations[None, :, :, None].expand(n_samples, -1, -1, 1)).squeeze(-1)
# Multiply probabilities along B dimension
fixed_joint_probs = gathered_preds.sum(dim=-1).exp() # [n_samples, n_classes^B]
# Process pool points in chunks
# TODO: Adjust based on available memory
chunk_size = 100
joint_entropies = torch.zeros(pool_size, device=fixed_log_probs.device)
for chunk_start in range(0, pool_size, chunk_size):
chunk_end = min(chunk_start + chunk_size, pool_size)
chunk_probs = pool_probs[:, chunk_start:chunk_end] # [n_samples, chunk_size, n_classes]
# Reshape for matrix multiplication
# [n_samples, chunk_size, n_classes] -> [chunk_size, n_classes, n_samples]
chunk_probs = chunk_probs.permute(1, 2, 0)
# Matrix multiplication and normalize
# [chunk_size, n_classes, n_samples] @ [n_samples, n_classes^B]
# = [chunk_size, n_classes, n_classes^B]
joint_probs = (chunk_probs @ fixed_joint_probs) / n_samples
# Compute entropy
# Shape: [chunk_size]
chunk_entropies = -torch.sum(
joint_probs * torch.log(joint_probs + 1e-10),
dim=(1, 2)
)
joint_entropies[chunk_start:chunk_end] = chunk_entropies
return joint_entropies

EMNIST is a dataset of 28x28 grayscale images of handwritten digits and letters.
BatchBALD consistently outperforms both random acquisition and BALD while BALD is unable to beat random acquisition.
Traditional batch acquisition methods can be computationally expensive (in seconds)
| K | Top-K | BADGE | BatchBALD |
|---|---|---|---|
| 10 | 0.2 ± 0.0 | 9.2 ± 0.3 | 566.0 ± 17.4 |
| 100 | 0.2 ± 0.0 | 82.1 ± 2.5 | 5,363.6 ± 95.4 |
| 500 | 0.2 ± 0.0 | 409.3 ± 3.7 | 29,984.1 ± 598.7 |
BatchBALD scales poorly with batch size (limited to 5-10 points)
Top-k selection ignores interactions between points
Need a more efficient yet simple approach that maintains diversity
Acquisition scores change as new points are added to training set
For BatchBALD, the difference is:
\[ \begin{aligned} &\MIof{\Y ; \W \given \x} - \MIof{\Y ; \W \given \x, \Y_{\text{train}}, \x_{\text{train}}} \\ &=\MIof{\Y; \Y_{\text{train}}; \W \given \x, \x_{\text{train}}} \\ &=\MIof{\Y; \Y_{\text{train}} \given \x, \x_{\text{train}}} - \MIof{\Y; \Y_{\text{train}} \given \W, \x, \x_{\text{train}}} \\ &=\MIof{\Y; \Y_{\text{train}} \given \x, \x_{\text{train}}} \ge 0. \end{aligned} \]
But if we don’t want to compute this?
Single-point scores act as noisy proxies for future acquisition value
Instead of deterministic top-k selection, use stochastic sampling
Sample according to score-based probability distribution
We can add noise to the scores and take the top-K.
OR: we can sample from the score-based distribution directly.
This “duality” is similar to the Gumbel-Softmax trick.
Theorem 4 For scores \(s_i\), \(i \in \{1, \ldots, n\}\), batch size \(k \le n\), temperature parameter \(\beta > 0\), and independent Gumbel noise \(\epsilon_i \sim \text{Gumbel}(0,\beta^{-1})\):
\[ \arg \text{top}_k \{s_i + \epsilon_i\}_i \]
is equivalent to sampling \(k\) items without replacement:
\[ \text{Categorical}\left(\frac{\exp(\beta \, s_i)}{\sum_j \exp(\beta \, s_j)}, i \in \{1, \ldots, n\}\right) \]
See also Kool, Hoof, and Welling (2019);Maddison, Tarlow, and Minka (2014); Gumbel (1954).
Tip
Origin: The Gumbel-Softmax trick allows us to backpropagate through sampling operations, making it useful for both inference and training.
The Gumbel distribution models the maximum of many random variables:
\[ F(x; \mu, \beta) = \exp\left(-\exp\left(-\frac{x-\mu}{\beta}\right)\right) \]

Assumption: Top-K assumes point scores are independent
Reality: Adding one point changes scores of all others
Key Insight: Most informative points cause biggest changes
What We Do:
What Really Happens:
Note
import numpy as np
from scipy.special import softmax
def stochastic_batch_acquisition(pool_set, batch_size, model, temperature=1.0):
# Score all points
scores = []
for x in pool_set:
score = acquisition_function(x, model)
scores.append(score)
# Convert to probabilities
probs = softmax(np.log(scores) / temperature)
# Sample without replacement
indices = np.random.choice(len(pool_set), size=batch_size, replace=False, p=probs)
return indicesMatches or outperforms BatchBALD and BADGE:
Orders of magnitude faster computation
| K | Top-K | Stochastic | BADGE | BatchBALD |
|---|---|---|---|---|
| 10 | 0.2 ± 0.0 | 0.2 ± 0.0 | 9.2 ± 0.3 | 566.0 ± 17.4 |
| 100 | 0.2 ± 0.0 | 0.2 ± 0.0 | 82.1 ± 2.5 | 5,363.6 ± 95.4 |
| 500 | 0.2 ± 0.0 | 0.2 ± 0.0 | 409.3 ± 3.7 | 29,984.1 ± 598.7 |
Maintains performance with larger batch sizes
Avoids redundant selections common in top-k
The strong performance of simple stochastic approaches raises serious questions about current complex batch acquisition methods:
\(\implies\) Future work must develop more efficient methods that better capture batch dynamics while being tractable.